太阳集团tyc4633
太阳集团tyc4633
首页
|
关于太阳集团tyc4633
|
检测服务
职业病风险成分检测汇报
职业病风险节造近况评价汇报
环境监测
环境验收
环评汇报假造
公共卫生检测
职业病风险(三同时)评价汇报
职业病风险预评价汇报
职业病风险防护设施设计专篇汇报
职业病风险节造成效评价汇报
应急预案假造
|
项目公示
|
新闻资讯
|
联系太阳集团tyc4633
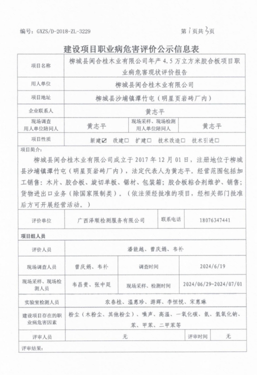
柳城县闽合桂木业有限公司年产4.5万立方米胶合板项目职业病风险近况评价汇报
2024-09-06 11:29
分享
微信
新浪微博
QQ
QQ空间
豆瓣网
百度贴吧
项目公示
上一篇
南方锰业集团有限责任公司天等锰矿分公司浓硫酸储罐及氨水储罐迁建项目职业病风险预评价汇报
下一篇
灵山县坤和砂石有限公司年加工3万立方构筑用砂项目职业病风险近况评价汇报
技术支持:广西集翔网大科技有限公司
桂ICP备18008841号-1
电话征询:180-7634-7441
微信客服
扫码征询
【网站地图】